Klientų aptarnavimas, avarijos, gedimai
Užduokite klausimus elektroniniu paštu
Valdykite savo paslaugas, peržiūrėkite sąskaitas

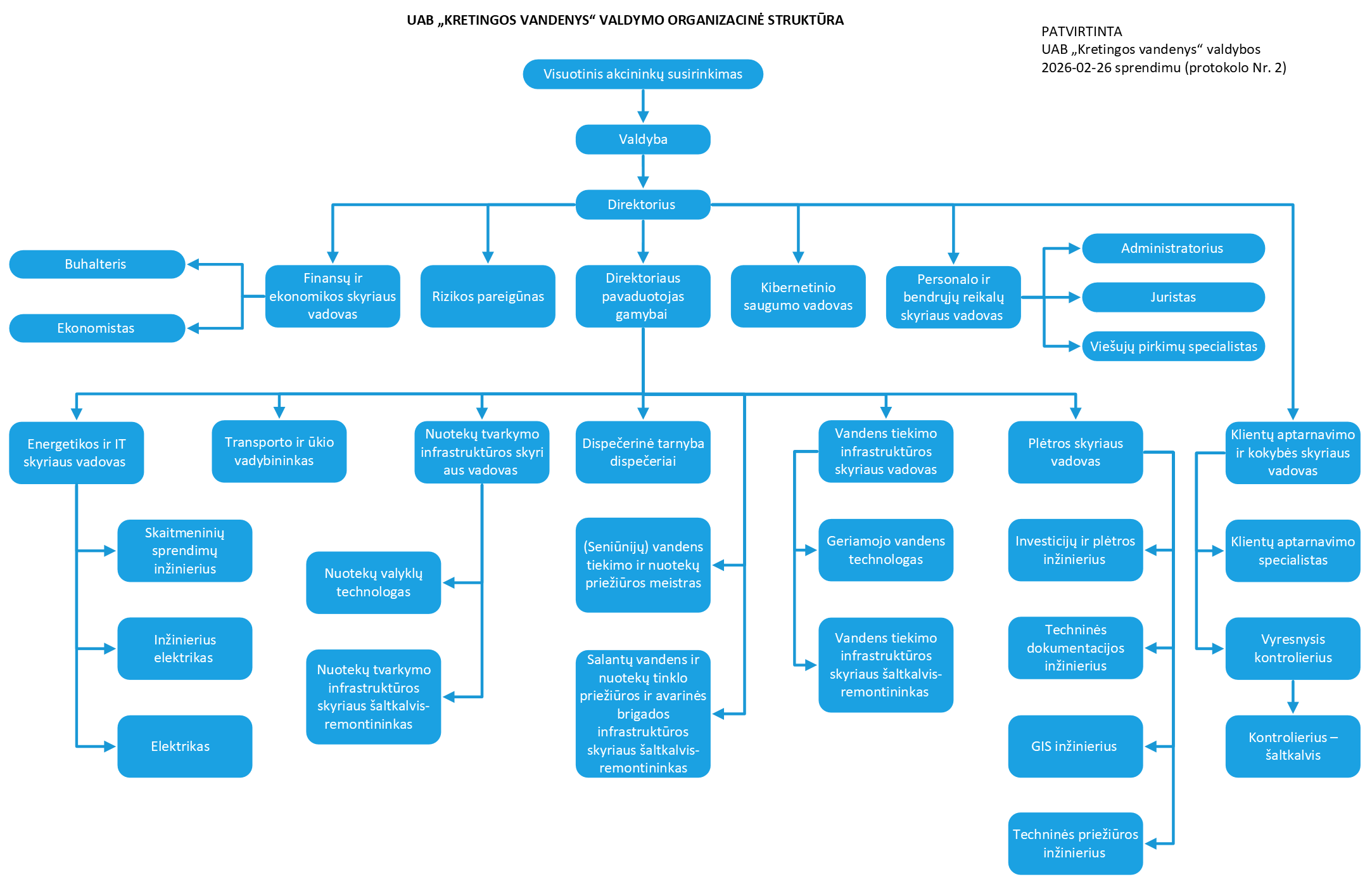
Įmonės valdymo organizacinė struktūra